What if every major decision was obvious?
Make more confident decisions, backed by your data. Know your metrics well, predict the future and create “What-if” scenarios. With the power of Explainablity and Causality. Spend less time on numbers, more time on growth.
Insights we provide
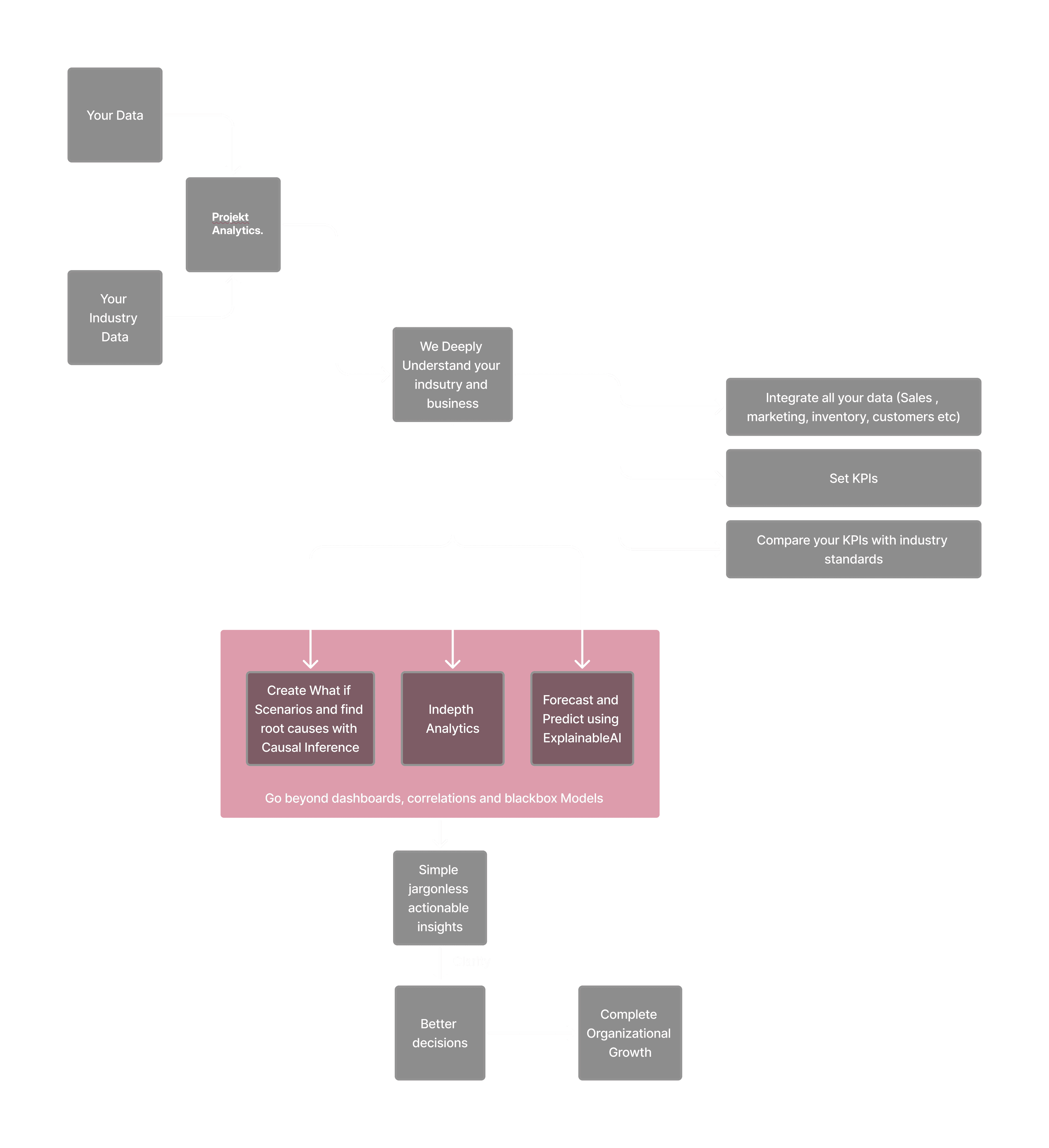
How it works
We focus on converting messy and raw data to actionable insights aiding in better decisions. Make fewer mistakes.

Make Better Decisions
Everyone makes decisions, but outcomes are hard to predict. Now imagine if you could get your data to tell you which choice was better.
Traditional Analytics
- Correlation-based: “People who bought A also bought B.”
- Answers what happened
- Good for monitoring
- Can mislead in complex scenarios
Causal Inference
- Cause-effect based: “Running this ad increased conversions by 15%.”
- Answers why it happened
- Great for optimizing decisions
- Simulates alternate strategies (counterfactuals)
Causal Graph
Testimonials
"ProjektAnalytics transformed months of raw data into a clear, actionable strategy in just a few weeks. Their structured yet collaborative approach made the process seamless and gave us insights we could immediately use to make smarter decisions."
Mr. JishnuCMO, Karishye"We've been impressed with how quickly the team understood our requirements and how smoothly communication has been, even across time zones. Their professionalism and responsiveness make us confident in their ability to support our project as it grows."
Dr KamleshCEO, PharmacoMedics"Working with ProjektAnalytics was thoughtful and engaging. They approached our sector with curiosity and positivity, even bringing in an economics expert to ensure analytical depth. Their ability to simplify complex data and connect it to real-world value is remarkable."
Mr Bimal KalraCEO, Gangpur Ventures"ProjektAnalytics is a rare mix of technical skill and human understanding. The team is adaptive, flexible, and structured, but what stands out most is the personal touch they bring to every project. It makes collaborating with them a real pleasure."
Dr Suren KumarCEO, Healthrytix
Frequently Asked Questions
Got Questions? We've Got Answers.
Traditional firms focus mainly on data analysis but often fail to explain their results in a way that's easy to understand. At ProjektAnalytics, we use Explainable AI and Causal Inference, which means you can not only see predictions but also understand why certain outcomes are happening. This makes it easier for everyone on your team to make informed decisions.
Explainable AI helps you understand the decisions made by your AI models. This builds trust because you can see exactly why predictions or decisions are being made. For startups, it's especially useful when you need to explain your data-driven decisions to investors, stakeholders, or your team, ensuring everyone is on the same page.
Causal Inference helps you understand what drives your business outcomes. Unlike traditional analytics that shows correlations, it identifies cause-and-effect relationships, like how changes in marketing affect sales. This helps you make better decisions with a clear idea of what will impact your business.
We mainly work with early-stage startups in industries. If you need help forecasting demand, understanding customer behavior, or improving your marketing ROI, we can help you turn your data into actionable insights.
Our pay-for-performance model means you only pay for the results we deliver. We agree on specific targets, and you pay only when those goals are met. This reduces financial risk for you and shows that we're committed to your success.

